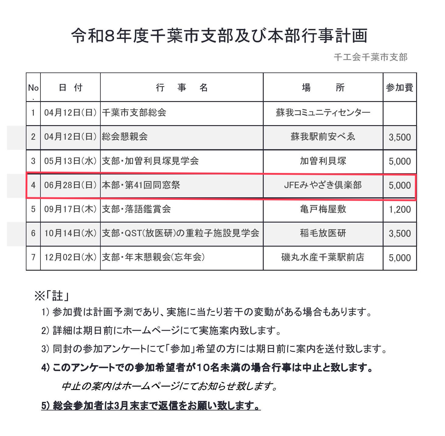
訂正 投稿日: 2026-03-06 16:38 サイト管理人(44E) コメント 先日、送付致しました書類の中で、行事案内と行事アンケートがあります。 この中で、 4. 6月28日 本部同窓会 とありますが、 4. 6月28日 本部・第41回同窓祭 の間違いです。 お詫びして、訂正致します。m(__)m 📂投稿グループ お知らせ